
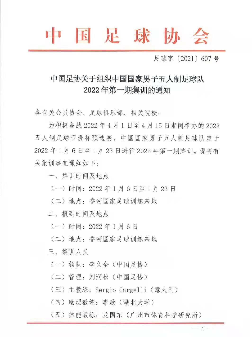
由中国足球协会发布的足球字[2021]607号《中国足协关于组织中国国家男子五人制足球队》文件公示与众。其中,yl23455永利官网2018级运动训练专业王博同学以优异的表现成功入选!




2022年1月5日,伴随着2021中国足球协会室内五人制足球超级联赛山东滨州赛区所有比赛全部结束,首次“体教融合”组队参赛的yl23455永利官网男子高水平足球队,获得赛季“第八名”的好成绩。同时,湖南师大yl23455永利官网2018级运动训练专业王博同学,获得2021中国足球协会五人制足球超级联赛“最佳射手奖”和“最佳新秀奖”!

yl23455永利官网深入贯彻落实国家政策《关于深化体教融合 促进青少年健康发展的意见》,通过校企合作等方式,以“体教融合”模式组队,在教学、实践、就业、竞赛等方面进行深层次合作,为大学生拓宽就业渠道,提高大学生实践能力,与广东湛江锐虎足球俱乐部共同组建“湛江锐虎湖师大”足球俱乐部,王博同学入选中国国家队就是双方获得互利共赢的最好成果。

凛冬之风还未停歇,新年的钟声仍然不绝于耳。1月6号,跨年的喜悦还未散去,王博同学已经前往香河国家足球训练基地。此刻,他将踏上新的征程,为我国足球事业更添一份力量。

编辑:周骁
责编:周骁
审核:胡雨雯
当前位置: